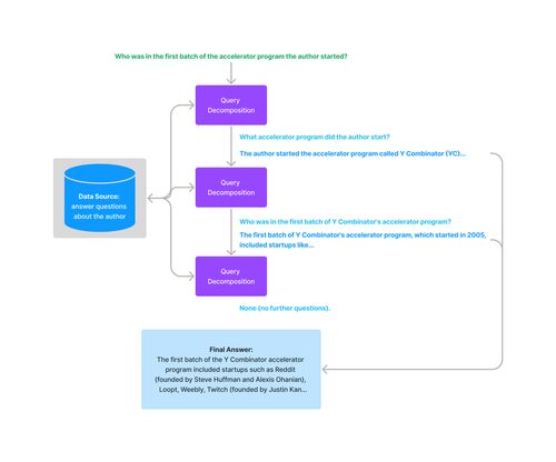
LlamaIndexのMultiStepQueryTransformを利用して、文書を参照した多段推論が可能か実験してみました。
引用をストックしました
引用するにはまずログインしてください
引用をストックできませんでした。再度お試しください
限定公開記事のため引用できません。